Government Administration User Roles
Procurement Integrated Enterprise Environment includes the following Government Administration User Roles:
1. Auditor Role
2. Functional Auditor Role
3. PIEE Super Administrator Role
4. PIEE Administrator Role
5. PMO Role
6. Government Administrator (GAM) Role
Auditor Role
Auditor: The Auditor role has access to information in the system for auditing purposes.
Auditor Role activation is handled through the PMO Office.
Return to the TOP of the page
Functional Auditor Role
The Functional Auditor role is a view only role.
The PMO sets up the Functional Auditor with access to specific records in the database.
Functional Auditor Role activation is handled through the PMO Office.
The Functional Auditor has 2 links they can choose from:
- View Receipt and Acceptance Documents.
- View Government Furnished Property Documents.
Return to the TOP of the page
PIEE Super Administrator Role
The PIEE Super Administrator Role is for the PIEE Super Administrators to use to gather needed information to help the users who are having issues.
Return to the TOP of the page
PIEE Administrator Role
The PIEE Administrator Role is used by production PIEE Administrators to give them access to different PIEE administration areas of the application.
Return to the TOP of the page
PMO Role
The PMO Role has certain PIEE administration privileges in the application.
PMO Role activation is handled through the PMO Office.
Return to the TOP of the page
Government Administrator (GAM) Role
GAM: The users of Procurement Integrated Enterprise Environment are broken down into groups on seven levels. Each group is administered by one or more Government Administrators (GAM).
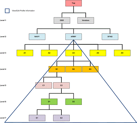
Group Structure In Procurement Integrated Enterprise Environment

The graphic provides a depiction of the general Procurement Integrated Enterprise Environment Group Structure. It portrays the Procurement Integrated Enterprise Environment Group Structure 7 levels deep.
Tiered Jurisdiction
- - The GAM can edit user profile information for two levels: their own level and the level below their level.
- - The GAM has view-only access to user information for all other levels below their current level.
Group Levels In Procurement Integrated Enterprise Environment

The graphic provides a depiction of the general Procurement Integrated Enterprise Environment Group Level Structure. It portrays what user profiles the GAM can edit, and what user profiles the GAM can view.
Multiple Roles
Typically, a GAM is appointed from among security-type individuals in an organization, but a GAM can also have the role of Inspector, Acceptor, Certifier, Vendor, or Pay Official depending upon organizational business practices.
The GAM has eight major administrative abilities in Procurement Integrated Enterprise Environment:
- - Manage Group Structure
- - Administer Location Codes
- - Look up group names and GAM information
- - View and edit User Profile Information
- - Activate (add) and deactivate users
- - Use Activation Reports
- - Reset user passwords
- - Reset certificates
Return to the TOP of the page